Kyytiä pakkoruotsille – Nordisk teologi Itä-Suomessa
Esko Ryökäs, Itä-Suomen yliopisto, Teologian osasto, PL 111 80101 Joensuu, Esko.ryokas@uef.fi
Päivi Kammonen, Itä-Suomen yliopisto, Kielikeskus, PL 111, 80101 Joensuu, Paivi.kammonen@uef.fi
Lauri Thurén, Itä-Suomen yliopisto, Teologian osasto, PL 111 80101 Joensuu, Lauri.thuren@uef.fi
Lauri Tolkki, Itä-Suomen yliopisto, Kielikeskus, PL 1627, 70211 Kuopio, lauri.tolkki@uef.fi

”Akateemisesti vaikeista aiheista ei ole mitään hyötyä ruotsin kielellä koska se ei ole millään tavalla yleinen akateeminen kieli.”
Tämä opiskelijapalautteen lause on hyvinkin tuttu monelle yliopiston opettajalle. Motivaatio ruotsin opiskeluun on puutteellinen, monella tavoin. Viljarannan ja Tuomisen (2018, 110-111) hyödyn osa-alueiden luokittelun mukaan ongelmia voidaan nähdä niin arkielämän, opiskelun, tulevan työn kuin sosiaalisen elämän hyödyn näkemisessä. Puutteellinen motivaatio hankaloittaa kaikkien kurssien suorittamista ja pahimmillaan myös hidastaa yliopistosta valmistumista, sillä ilman ruotsin osaamista ei yliopistosta yleensä saa tutkintoa (KielitaitoL 424/2003; Asetus kielitaidon osoittamisesta 481/2003).
Motivaatio ja oppiminen kulkevat Salmela-Aron (2018b) mukaan käsi kädessä, joten kysyimme, voisiko kiinnostusta omaan akateemiseen oppiaineeseen hyödyntää ruotsin kielen opinnoissakin? Siispä integroimme kielikeskuksen järjestämät ruotsin kielen opinnot osaksi teologian substanssiopetusta Itä-Suomen yliopiston (UEF) teologian ainelaitoksessa. Toimintamme osui laajempaan yhteiskunnalliseen saumaan ja se herätti myös median kiinnostusta (ks. Österholm, 2018). Tulokset yllättivät erityisesti teorian tasolla.
Integroinnin tausta
Teologian ja ruotsin kielen opetuksen integroinnin lähtökohtana oli kokemus siitä, että erityisesti ruotsin kielen opiskelu ja kurssin suorittaminen oli useille teologian opiskelijoille haastavaa sekä lähtötason että motivaation kannalta. Aikaisemman palautteen perusteella ruotsin opiskelua ei aina nähty mielekkääksi osaksi tutkintoa, vaikka ruotsinkielellä käyty teologinen keskustelu on vaikuttanut esimerkiksi suomalaiseen naispappeuskeskusteluun. Motivaatiota ei lisännyt sekään, että juuri UEF:n lähialueen kunnista muutti Ruotsiin paljon väkeä vuosina 1957–1980 (Siirtolaisuusinstituutti, 2019) ja voimakkaita sukulaissiteitä naapurimaahan oli monella opiskelijalla.
Integrointihankkeelle loi hyvää pohjaa se, että teologian oppiaineen puolelta mukana oli kaksi ruotsiksi väitellyttä teologian asiantuntijaa, joten luennoitsijoilla oli valmiudet myös opettaa ruotsiksi. Kehittämishankeemme tavoitteena oli luoda toimintamalli, jossa teologian kandidaatintutkintoon kuuluvat ruotsin kielen opinnot kytkeytyvät suoraan oman tieteenalan aineopintotason kurssiin, joka luennoidaan ruotsiksi. Kyse ei siten ollut pelkästään ruotsinkielisestä luentosarjasta.
Ajatuksena oli toteuttaa käänteisen oppimisen (flipped learning) ideaa ja tarjota luentojen sisältöjen kannalta keskeinen materiaali tutustuttavaksi ennen luentoja sekä käyttää luennoilla aikaa myös yhteiseen keskusteluun ennakkomateriaalista. Kurssien muodostama kokonaisuus oli kohtuullisen laaja (ruotsin kurssi 4 op ja teologian luentosarja 2 op).
Integroinnin toteutus
Käytännössä kurssit aikataulutettiin niin, että kevätkauden 2018 ruotsin kurssin alkupuoli valmisti opiskelijoita teologian luentosarjaan ehkä unohduksissa ollutta kieltä aktivoimalla. Kun ruotsin kurssi oli edennyt hieman yli puolivälin, alkoivat teologian luentokerrat, jotka olivat pituudeltaan kaksi viikkotuntia ja joita järjestettiin yhteensä kuusi. Ennen kutakin teologian luentokertaa opiskelijoita valmennettiin ruotsin kurssilla tulevan luentokerran sanastoon ennakkotehtävien avulla ja käsittelemällä luentojen tematiikkaa. Jokaisen teologian luennon jälkeisellä ruotsin tunnilla taas koottiin ruotsin opettajan johdolla tiivistys edellisestä teologian luennosta ja nämä lyhyet koonnit vietiin yhteiselle sähköiselle alustalle Moodleen. Tarvittaessa ruotsin tunneilla avattiin myös ongelmalliseksi jääneitä kohtia kielen näkökulmasta: ruotsin kielen opettaja pystyi lähettämään epäselvät kohdat teologian opettajalle tarkennettavaksi. Teologian luentosarjan päätyttyä ruotsin kurssilla tarkasteltiin sisällön kokonaisuutta ikään kuin kertauksena ja sekä kirjallinen että suullinen tentti pohjautuivat teologian luentosarjan sisältöihin.
Opetus suunniteltiin yhteisessä hankeryhmässä, jossa oli teologian ja ruotsin opettajien lisäksi myös opiskelijoiden ja hallinnon edustus sekä yliopistopedagogiikan asiantuntija. Vaikka hanke toteutettiin yhdessä, molemmilla kursseilla oli omat oppimistavoitteensa, suoritusvaatimuksensa ja arviointikriteerinsä. Käytännössä opiskelijat laativat teologian osuudesta suorituksenaan luentopäiväkirjan suomeksi tai ruotsiksi (jälkimmäinen sai olla suppeampi). Ruotsin kurssilla arviointi taas pohjautui kirjallisen ja suullisen taidon tentteihin.
Käytännössä työnjako toteutettiin niin, että substanssiopettajat laativat ennakkoaineistoksi luettavaa materiaalia luentojen sisältöihin liittyen, ja ruotsin kielen opettaja vastasi kieltä ja sanastoa kartuttavien ennakkotehtävien laadinnasta. Kommentoimme toinen toistemme luonnoksia, mikä osoittautui toimivaksi ja hyödylliseksi tyylin ja tason yhtenäistymisenä. Toimintatapaan vain täytyi varata riittävästi aikaa.
Ennen luentosarjan alkua teologian substanssiopettajan oli mahdotonta arvioida tarkkaan, kuinka paljon opiskelijat todella ymmärtäisivät opetuksesta. Tutustuminen opiskelijoiden lähtötasokirjoituksiin antoi tarpeellista esimakua. Lisäksi jokaisella teologian luentokerralla opiskelijat pääsivät muutaman kerran vastaamaan heille esitettyyn kysymykseen. Opettajalle vahvistui käsitys, että vastausta etsiessään opiskelijat myös auttoivat toinen toisensa samalle kartalle. Tulokset koottiin yhdessä keskustellen. Vaikka teologian luentokertoja oli vain kuusi, opiskelijoiden into antaa vastaukset ruotsiksi lisääntyi vähitellen merkittävästi. Viimeisellä kerralla ainakin puolet jo käytti toista kotimaista kieltä.
Opiskelijoiden vastauksia teologian luennoilla kuunneltaessa pidimme tärkeänä, ettei huomio ollut kieliopissa, vaan asian ymmärtämisessä. Vastausten kieliongelmia ei oiottu, ja opiskelija sai vaihtaa kieltä myös lauseen keskellä. Opettaja sen sijaan säilytti jatkuvasti ruotsin käytössä.
Teknisistä vaikeuksista johtuen toteuttamatta jäi kertaamista helpottamaan suunniteltu ajatus videoida luennot. Tietosuojasäädökset olisivat tällöin vaatineet erityistä huolellisuutta. Alun perin ajatuksena oli myös luoda sekä ruotsin että teologian kursseille osin yhteinen sähköinen tentti, mutta suunnittelun edetessä tästä luovuttiin. Yhtenä syynä tähän oli arviointiperusteiden pitäminen mahdollisimman selkeinä ja toisena se, että käytössä olleet sähköiset järjestelmät eivät ongelmitta taipuneet toivottuun toteutustapaan.
Käytännössä haasteena oli muiden tehtävien asettamat aikataulurajoitukset osallistuville opettajille sekä se, että kaikkien uusien ideoiden testaaminen etukäteen ei ollut mahdollista. Näin ollen jokaista yksityiskohtaa ei voitu hioa valmiiksi ennen opetuksen alkua ja osa luentomateriaalistakin valmistui vasta opetuksen edetessä.
Kokemukset
Kurssi työllisti opettajia. Teologian PowerPoint-aineiston tuli vastata opiskelijoiden varsin suppeaa kielitaitoa. Muutamin kohdin annoimme myös käännöksen suomeksi. Työ oli kuitenkin palkitsevaa: valittu toimintamalli osoittautui paitsi kielen oppimisen niin myös substanssin oppimisen kannalta tehokkaaksi. Teologian seuraavalla luennolla näki, että edellisen kerran aineisto oli otettu tavallista luentosarjaa tehokkaammin haltuun. Oppimista oli siten kahdella tasolla, ja molemmat hyötyivät toisistaan. Ruotsin kielen opetus tuki substanssin opetusta ja päinvastoin.
Jokaisella teologian luentokerralla keräsimme palautteen erikseen sekä teologian luentosarjasta että ruotsin kielikurssista. Vastausinto oli poikkeuksellisen suurta. Opiskelu koettiin monipuoliseksi ja mielenkiintoiseksi: Kieli tuli käyttöön autenttisilla oman alan luennoilla ja luentosarja toi paremmin oman alan sisältöä myös ruotsin kurssiin. Kurssi koettiin työllistäväksi, mutta se ei yllättäen näyttänyt haittaavan. Ruotsin kielen oppimiseen liittyen useissa vastauksissa nousi esille oman alan sanasto, käsitteet ja fraseologia, joita opiskelijat olivat kokeneet oppineensa. Sanaston valmistelu ennen teologian luentoa ja kuullun kertaaminen luennon jälkeen oli saadun opiskelijapalautteen perusteella toimiva ja substanssioppimista tukeva malli.
Yksittäisiä parannusehdotuksia tuli muutamia, joista oleellisin oli toivomus saada lisää tekstiä teologian luentosarjan dioihin. Kyse ei ollut tavanomaisesta teologian kurssista, vaan ruotsin kieli asetti erityistoiveita dioille. Myös kielen ja substanssin yhä parempaa nivomista yhteen toivottiin. Vastaava havainto oli myös opettajien yhteinen kokemus. Siinä missä ruotsin opettaja kaipasi teologian luentojen jälkeisille purkukerroille (ruotsin tunneille) tiivistystä luentojen keskeisestä aineksesta ja ideoita kertaavista tehtävistä, teologian opettaja olisi ollut iloinen saadessaan konkreettista viestiä opiskelijoiden substanssista antamasta palautteesta. Vaikka sähköposteja vaihdettiin, täysin tyydyttävää kokonaiskuvaa ei tältä osin muodostunut.
Pedagoginen arviointi
Yksi väline mitata kurssin onnistuneisuutta on läpäisyprosentti. Teologian substanssikurssilla vain vajaa puolet osallistujista jätti luentopäiväkirjan, valtaosa ruotsiksi. Ruotsin kurssin taas suoritti hyväksytysti loppuun reilu 50 prosenttia ja kirjallisen osuuden vajaa 60 prosenttia. Ruotsin kirjallinen tentti koettiin selvästi suullista tenttiä vaikeampana, vaikkei eroa hyväksytysti läpäisyssä lopulta tullutkaan. Kun uusimme kurssin keväällä 2019, tulos oli vastaavanlainen.
Tämä ei kuitenkaan ole koko kuva. Teologian luentojen edetessä vähitellen aika moni halusi osallistua tunnilla käytävään keskusteluun ruotsiksi. Tämä tapahtui siitä huolimatta, että opiskelijatkin olivat hyvin tietoisia siitä, etteivät puhuneet kovinkaan kieliopillisesti korrektia kieltä. Toki opettajat olivat maininneet, että ruotsiksikin sai vastata, mutta sitä ei edellytetty. Opiskelijoiden uskallus kielenkäyttöön lisääntyi.
Tässä tulee projektin varsinainen teoreettinen oivallus. Opiskelijoille lienee muodostunut kuva jonkinlaisesta prosessista, jossa eletään ruotsiksi asiasisältöä kehitellen. Kyse ei ollutkaan enää ruotsin kurssista, vaan asian opiskelusta ruotsiksi. Kieli oli niin integroitunut substanssiin, ettei niitä edes haluttu pitää erillään. Tämä oli enemmän kuin integraatiohankkeen suunnittelussa edes tavoiteltiin. Opiskelijan sanoin: ”valmius puhua ruotsia ’lennosta’ kasvoi”.
Eri yhteyksistä meille muodostui käsitys, että pelkkä kielen osaaminen ei ollut ”se juttu”. Saavutettavissa oleva hyöty ei ollut tärkein opiskelua motivoiva tekijä. Kurssin aikana opiskelijat kokivat osaavansa yllättävän paljon ruotsia, kouluruotsilla pärjäsikin itse substanssissa. Opiskelijat myös itse kehuivat integroitua toteutusta itsetunnon kohottajana.
Tulkintamallina hyödylliseksi osoittautui teoria motivaation vaikutuksesta oppimiseen (Salmela-Aro, 2018a; Schunk & Zimmermann, 2008). Hankkeen alussa uskoimme, että kielestä tulee kiinnostava ja sen tärkeysarvo kasvaa koetun hyödyn kautta (teoreettisen luokittelun kiteytys, ks. Viljaranta & Tuominen, 2018, 111). Tulos oli toinen: Teoreettisesti korostui tärkeysarvo (”henkilökohtaisesti tärkeä”, importance of achievement) hyötyarvon asemesta.
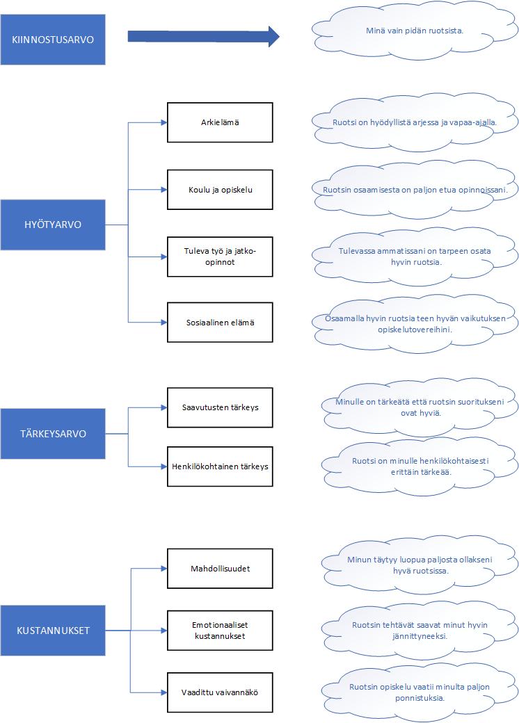
Tuloksen selittäjänä itsemääräämisteoria tai tavoiteorientaatioteoria ei siksi vaikuta kovin hyödylliseltä, eikä vaatimusten ja voimavarojen merkitystä oppimiselle ja hyvinvoinnille selittävä teoria vaikuta selittävän keskeisintä löydöstämme. Sama havainto liittyy myös pelkkään kiinnostukseen liittyviin teorioihin. Nimenomaan oheisen kaavion esittelemä odotusarvoteoria näyttää hedelmällisellä tavalla sisältävän elementtejä kahdesta viimeksi mainitusta ja tulostemme valossa selittävän kokonaiskäyttäytymisen muutosta osuvammin kuin kaksi ensimmäistä teoriaa.
Kuten kuvio 1 konkretisoi, käyttämässämme odotusarvoteoriassa motivaatioon liitetään neljä osaa: kiinnostusarvo, hyötyarvo, tärkeysarvo ja kustannukset.
Kuvio 1. Odotusarvioteorian ulottuvuudet (mukaillen Viljaranta & Tuominen, 2018, 111)
Pedagogiikan näkökulmasta kurssi osoitti kaksi asiaa: monen opettajan yhteistyö vaatii aikaa ja panostusta. Yhteistyö on hyödyllistä, mutta sen onnistuminen kaikissa kohdin ei ole itsestään selvää. Toisaalta opiskelijoiden kielellisessä itsetunnossa havaittu muutos ylitti pedagogiset unelmamme. Ruotsin kieli näytti muuttuvan peikosta arjessa hyödynnettäväksi välineeksi, joka ei ainoastaan ollut kiinnostava, vaan myös oman osaamisen osoituksena tärkeä. Ilmeisesti myös laajempi itsetunto kohentui.
Projekti vaatisi jatkotutkimuksia. Vaikka motivaatioteoria odotusarvoteoreettisessa tulkinnassaan vaikuttaa selittävän havaitsemiamme muutoksia, kokonaisuus ei ole tarkasti jäsennettävissä. Kysymme: Missä määrin hyötyarvo ja tärkeysarvo liittyvät toisiinsa kielen opiskelussa? Olisiko arjen kielenkäytön hyödyllisyyden asemesta tehokkaampaa korostaa toisen kielen puhumista henkilökohtaisen taidon ja osaamisen osoittamispaikkana? Motivaatioteoreettinen jaottelu saattaa olla apuväline tehokkaampaan kielen opettamiseen ja oppimiseen, mutta tästä tarvittaisiin lisätutkimusta.
Annetaanpa opiskelijalle viimeinen sana. Uutta kielenkäytön itsevarmuutta hehkuen opettajalle toivotettiin uusruotsiksi:
- ”Jag tycker at vi måste inte byta någonting som är inte svavel.” [mahdollinen käännös: ”älä muuta mitään mikä ei ole rikki”]
- ”Tack för förelärningarna!!”
Lähteet
Asetus kielitaidon osoittamisesta 481/2003. Valtioneuvoston asetus suomen ja ruotsin osoittamisessa valtionhallinnossa. Finlex. Saatavissa https://www.finlex.fi/fi/laki/alkup/2003/20030481
KielitaitoL 424/2003. Laki julkisyhteisöjen henkilöstöltä vaadittavasta kielitaidosta. Finlex. Saatavissa https://www.finlex.fi/fi/laki/ajantasa/2003/20030424
Salmela-Aro, K. (toim.). (2018a). Motivaatio ja oppiminen. Jyväskylä: PS-kustannus.
Salmela-Aro, K. (2018b). Motivaatio ja oppiminen kulkevat käsi kädessä. Teoksessa K. Salmela-Aro (toim.), Motivaatio ja oppiminen (s. 9–22). Jyväskylä: PS-kustannus.
Schunk, D. H. & Zimmermann, B. J. (toim.). (2008). Motivation and self-regulated learning: theory, research, and applications. New York: Lawrence Erlbaum Associates (LEA), Routledge.
Siirtolaisuusinstituutti. (2019). Tilastot: Maahan- ja maastamuutto: Siirtolaisuus 1945–2014 (Excel-tiedosto). Viitattu 20.3.2019. Saatavissa http://www.migrationinstitute.fi/fi/tietopalvelut/tilastot#quickset-fi_tietopalvelut_tilastot=1
Viljaranta, J. & Tuominen, H. (2018). Oppiaineiden arvostukset: tärkeää, hyödyllistä, kiinnostavaa vai kuormittavaa. Teoksessa K. Salmela-Aro (toim.), Motivaatio ja oppiminen (s. 101–119). Jyväskylä: PS-kustannus.
Österholm, A. (6.2.2018). Östra Finlands universitet ger svar på tal i språkdebatten – startar teologikurs på svenska. Hufvudstadsbladet. Saatavissa https://www.hbl.fi/artikel/ostra-finlands-universitet-ger-svar-pa-tal-i-sprakdebatten-startar-teologikurs-pa-svenska/

Tämä teos on lisensoitu Creative Commons Nimeä 4.0 Kansainvälinen -lisenssillä.

